Skip to main content

我的生日与国际人权日12月10日 是我的生日,这天也是一个联合国的纪念日 —— 国际人权日,以纪念联合国于 1948年12月10日 通过了《世界人权宣言》

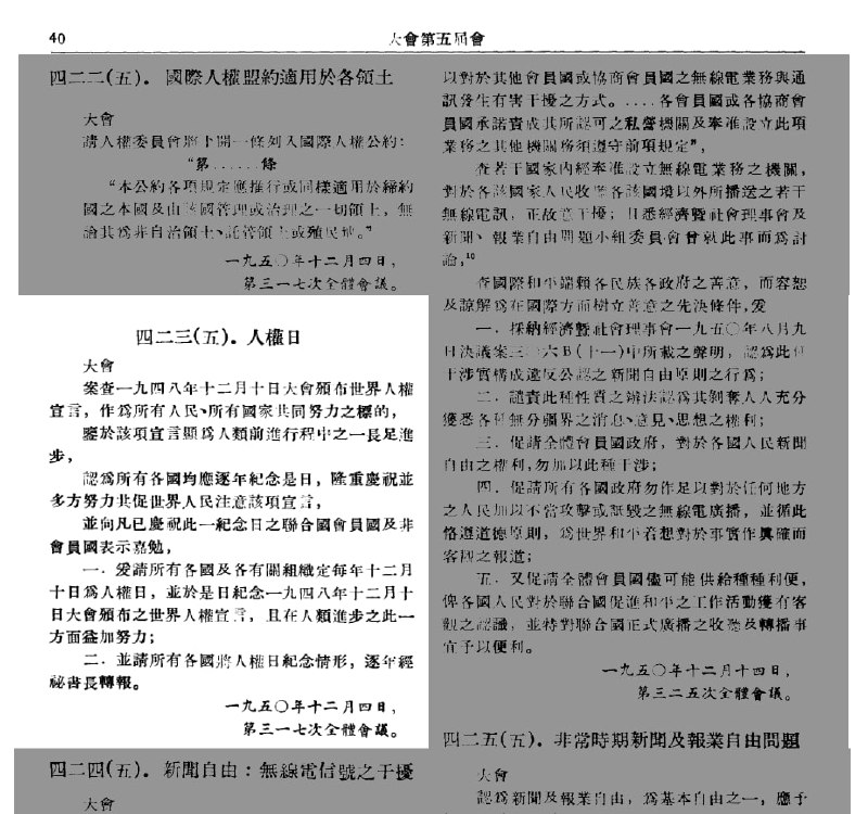
  1. 我的生日与国际人权日

    12月10日 是我的生日,这天也是一个联合国的纪念日 —— 国际人权日,以纪念联合国于 1948年12月10日 通过了《世界人权宣言》。

    不过实际是在第五届联合国大会上通过的 A/RES/423(V) 号决议,才在 1950 年才正式创建的纪念日。

    而向前追溯,能看到从 1901年12月10日 开始,每年的 12月10日 都会进行颁发活动的诺贝尔奖,其中就有和平奖。因为 12月10日 也是阿尔弗雷德·诺贝尔逝世的时间。《世界人权宣言》通过的时间与诺贝尔奖颁发的时间,二者之间是否有关系,我还没查到相关资料。

    #历史