gledos 的微型博客
07:30 · 2022年7月9日 · 周六
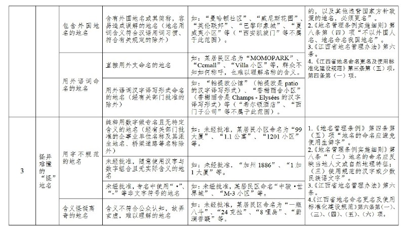
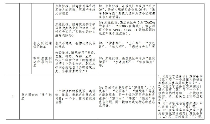
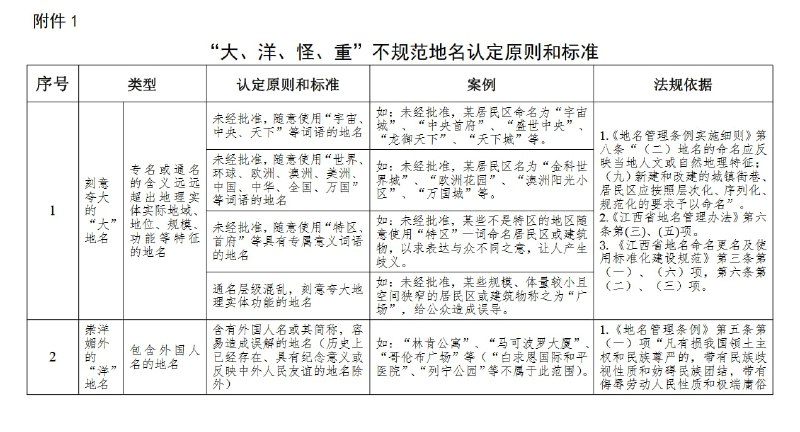
「大、洋、怪、重」的细节
「大、洋、怪、重」是之前关于清理整治不规范地名的新闻里提到的词语,具体来说:「大」是刻意夸大的地名,「洋」是崇洋媚外的地名,「怪」是怪异难懂的地名,「重」是重名同音的地名。
封面图来自《
婺源县清理整治不规范地名工作实施方案
》,也可以查看重新排版的
ggame 条目
。
#原理 #ggame
Home
Powered by
BroadcastChannel
&
Sepia