Skip to main content

gledos Lia green 的微型博客

游戏文化浓度也许很高的微型博客,还有审查观察和浅显的科普杂谈。曾经每日 7:30 准时更新。明明很向往自由,却有着严格约束,和奇怪规则的频道。

由 gledos Lia green 创作的内容,如果没有另外声明,均为 CC-BY 4.0 许可协议。

Lia 无法保证内容正确,但会一直尝试追逐正确。

如要评论,需先加入 @gledos_science_rebirth 群组,直接在评论里点击加入,是看不到验证码的。

管理员: @gledos_green
  1. Pastebin

    Pastebin 是在 1990 年代 IRC 聊天时代,不能发布附件或者长文而诞生的一种替代服务,在 Pastebin 可以托管纯文本内容,然后将链接分享到 IRC、网页聊天室或者评论等地。

    现在 Pastebin 不再流行了,因为即使是纯文本也可以交给文件托管平台进行分发,不过许多 Pastebin 平台是匿名的,所以数据泄漏就有许多使用了 Pastebin 进行分享。

    除了常见的 Pastebin 平台之外,还有 GitHub 的 Gist,算是自带 Git 版本控制系统的 Pastebin,但是需要注册。

    Markdown Pastebin 是另一类有趣的服务,它能够托管 Markdown 并渲染成 HTML 网页,作为简单的文章展示会很方便,因为继承了 Pastebin 的匿名性。

    比如我在 Markdown Pastebin 类平台 rentry.co 下的页面 https://rentry.co/gledos 中,展示了我的 PGP 及其关联的账户签名。

    #工具 #隐私
  2. 警察视力表

    封面图片 是关于警察的梗,收录了多地警察将某种物品当作枪支(主要是美国),然后对其持有者开枪的案例。

    梳子,Khiel Coppin, 2007
    玩具车,Charles Kinsey, 2016
    BB 枪,John Crawford III, 2014
    圣经,Mark Venuti, 2002
    驾照,Levar Jones, 2014
    钱包,Michael Davidson, 2017
    浇水喷枪,Douglas Zerby, 2010
    药瓶,Rumain Brisbon, 2014
    Wii 手柄,Christopher Roupe, 2014

    毫无疑问在这些案例中,警察没有完全按照标准进行行动,BB 枪案例中警察没有警告,而直接开枪,只因为有人报了假警,所以判断失误,就像是玩 Apex 队友报大残,结果发现敌人一枪都没中一样,错误的消息带来了错误的规划,也带来了错误的结果。

    #清单
  3. 推特的帐号消失的细节

    推特帐号消失后,其主页往往有两种文字,分别是「此账号不存在」(This account doesn’t exist) 和「此账号被冻结」(Account suspended),前者是所有者停用了其账号,后者是遭到 Twitter 官方封禁。

    比如图 1 是 贝女士 现在的帐号主页,图 2 是 2023年4月24日 的 王志安 帐号主页。

    特朗普 的帐号比较特殊,被封禁期间的链接会被重定向到独立的 Account suspended 页面。

    某种程度上来说,推特在这方面具有一定的透明度,不过还是不够高,因为「此账号不存在」还是会被一些用户当作这是 Twitter 官方封禁。

    #原理
  4. 游戏中的轮盘

    2023年6月6日,CS2 移除了一直以来的轮盘购买界面,变成了矩阵按钮,那么先来回顾一下各种轮盘菜单的细节吧。

    大方向上来说,轮盘有两种,分别是转动轮盘和指向选择轮盘,比如《女神异闻录 3》和《马力欧与路易吉 RPG 3》的战斗都是旋转轮盘,主要被使用在会有暂停效果的游戏中,因为操作起来会有延时和精度上的缺陷,不过《怪物猎人》旧作也使用了转动轮盘的特性,让玩家使用道具变得不方便,成为了组成游戏高难度的一环。

    指向选择轮盘则在即时类的游戏很常见,比如 MGSV, GTAV 和《塞尔达传说 黄昏公主》的武器、道具切换系统都是指向选择轮盘,并且轮盘不止可以用于切换武器和道具,《传送门2》可能开创了基于轮盘的交流系统,现在最完善的形态是《Apex Legends》里面无需语音交流,就能完成团队配合的 Ping 系统

    CSGO 将轮盘与购买界面融合,这种创新可能与当时 CSGO 登录 PS3 有关,手柄天生更适合轮盘菜单,不过其他涉及购买装备的游戏,几乎没有沿用,现在 CS2 放弃了轮盘购买界面,是真的可惜。

    参考了 TV Tropes 的 Ring Menu 条目。

    #游戏
  5. 盲点

    日本的帝国酒店每年都会扔掉 2.5 吨吐司面包边,直到 2022 年才开发了边角都松软的纯白面包,不会浪费吐司边,这一创意可能来自「乃が美」面包店的主打产品「生吐司」,其创办者并不是烘培师,但发现许多人不喜欢又硬又没味道的吐司边,所以尝试开发没有吐司边的吐司。

    任天堂虽然是游戏公司,但是不玩游戏的机关人偶师(木匠)也会招收,这位木匠就是现在的青沼英二。内部测试游戏时,也要找一些没玩过游戏的人,这样才知道难度以及玩家的关注点,不过《塞尔达传说2 林克的冒险》开发时,测试游戏时没有添加新的测试人员,结果测试人员不断熟练,结果开发者也不断调高难度,最后变成了最难的一作《塞尔达》游戏。

    2003 年,还是小学生的 聂利 发现了蜜蜂不是靠翅膀振动发声,虽然结论有些问题,但让其他人注意到了这个问题,目前看来大概是 翅膀和胸部肌肉共同作用 发出了声音。

    #游戏 #清单
  6. 游戏的模式

    最早的游戏没有模式之分,打开就能玩,这种思路也许源自早期的街机游戏,Famicom 红白机的大多数游戏也有许多街机模因,所以上面几乎没有多模式的游戏。

    1993 年的初代 DOOM 有单人和多人游戏的选项,多人游戏可以选择死亡竞赛和合作战役,虽然没有明确的使用「模式」这种词语,不过这就是早期的多模式游戏了。

    多模式游戏的好处是,一款游戏就能带来多种不同的体验,比如在单人模式里体验线性的战斗,然后在多人模式的竞技里挑战其他人或者一起协作,即使是对抗也可以有很多种,比如最常见的 死亡竞赛)、夺旗、推车和爆破等等。

    在之后的服务型游戏里,模式成为了更重要的概念,比如《反恐精英Online》就有超过 20 个游戏模式,而 Roblox 的玩法就是让玩家来制作游戏模式,运营方只是负责游戏的底层运营。

    对于投入了大量资源的游戏来说,重复利用大部分素材,只是修改一些规则就能创建新的游戏,算是有很多好处的选择,但模式也会稀释玩家,所以一些新出的多人游戏就算有能力制作多种模式,也不会立刻上线太多,防止玩家被多模式分散吧。(Roblox 类型的平台游戏除外)

    #游戏
  7. 固定枪支镜头与隐形自拍杆

    在许多精心拍摄的 CSGO 集锦中,会有各种有趣的镜头,比如摄像机被固定在枪支上,这被称作 gun POV(固定枪支镜头),特点是枪支不会晃动,有种隐形的自拍杆的感觉。

    现实中也有相似的技术,叫做隐形自拍杆 (invisible selfie stick),原理是两个 200° 视野的摄像头依照算法拼接,主要的商机之一是创建室内的虚拟游览地图。

    视频1:CS:GO - BEST PRO Plays 2018 (Fragmovie)
    视频2:Apex Legends: Arsenal Gameplay Trailer(视频有些闪烁,所以遮挡了一下。)

    #游戏 #原理
  8. 空槽惩罚

    部分游戏会给体力/精力槽或者类似的槽添加一种机制,比如《塞尔达传说 旷野之息》里的精力耗尽时,会带来一些负面效果,在游泳时精力耗尽会溺水,攀爬时精力耗尽会坠落,奔跑时精力耗尽会进行喘息(减速)。

    这种「空槽惩罚」这在许多有体力设定的动作游戏里都有,比如《怪物猎人》系列,体力耗尽后无法再次奔跑,直到体力条重新充满才行,而在体力耗尽后的回复速度较慢,算是有多重负面效果。FPS 游戏的战术换弹大概也算是另一种「空槽惩罚」。

    现实中也有一些相似的情况,比如电池尽量不能用到太低,比如 5%,如果经常这么做,会影响电池的寿命。

    又或者是铅笔很难用光(包括自动铅笔),如果要尝试用使用最后的一部分,需要付出一些额外的代价,比如购买比较特殊的,笔芯比木头短的铅笔,或者是有节约功能的自动铅笔。

    #游戏 #杂谈
  9. 各种离职表述

    通常会用「离职」「辞职」来表述,其中辞职相对更主动一些,曾经还有诞生于 1990 年代的「下岗」一词,表述国企员工一种非常接近失业的状态。

    日本偶像团体使用「毕业」这个词语来表示,日本的国際開発協会和政府開発援助曾经也将不再进行援助的国家称为「卒業国」(毕业国家)。

    军人和军事器械使用「退役」「退伍」一词,不过中文里还会将职业比赛的运动员称为退役,比如棋类、游泳和电子竞技等,原因可能是以前运动员与参军有些相似性,都是为国服役。

    引退」是日本的离职的常见表述,比如「三上悠亜・引退」,跟汉语的「退休」比较接近。在四川,「下课」一词也被用来表示离职,比如某个球队很糟糕,于是球迷对教练大喊「下课」,以表达希望教练离职的意图。

    最后还有马云创造的「向社会输送人才」,以及一种描述不完全失业的「灵活就业」。

    #考据 #清单
  10. 颠倒的声音

    2000 年的《塞尔达传说姆吉拉的假面》里,吹奏时之歌就能回到第一天,然后将时之歌的乐谱倒着演奏,就能演奏出「时间颠倒之歌」,从而渐慢时间流逝,增加游玩时间。

    《塞尔达传说御天之剑》刚发布 预告片 的 2011 年,背景音乐《女神之诗》就被发现倒放能听到《塞尔达摇篮曲》,由于不是反向演奏同样的音符,所以理论上不易发现。

    乔纳森·诺兰在 2011 年创作的电视剧《疑犯追踪》里有多个颠倒的音乐,最容易发现的是 The Machine(机器)和 Samaritan(撒玛利亚人)的配乐 是相互颠倒的,John Reese 和 Alistair Wesley 的配乐 也是颠倒的。

    之后克里斯托弗·诺兰拍摄的《信条》(TENET) 和《塞尔达传说王国之泪》里都能听出明显的倒放感,有种英雄所见略同的感觉。

    #音乐
  11. 剧集中的图像处理

    在一些犯罪类的剧集中,比如《CSI 犯罪现场》系列里,经常会有调查员放大、增强图像的剧情,无论多么模糊的图像,基本都能清晰到不可思议的地步,其中有一些创作上的夸张,也有现实技术的依据。

    首先说说夸张吧,一些剧集里单纯的说「增强一下图像」,然后调查员使用了某种魔法,图像就清晰了数百倍,所以 Enhance Button 就成为了梗。

    1. 低分辨率:在过去,低分辨率的图像放大后会看到明显的锯齿,这是因为图像缩放算法使用的是 最近邻插值,只要换成双线性或者其他的算法,就能明显提升观感,现在绝大部分图片浏览器都默认不使用最近邻插值,所以算是科技改善生活的明显例子,不过不太容易被注意到,毕竟这种功能出现的很早。

    另一个方法是超分辨率技术,除了对单帧的图像进行增强,视频中出现的车牌理论上也可以,这在游戏中已经有较为成熟的应用了,比如 AMD 的 FSR2 技术和虚幻引擎的时间超分辨率 (TSR) 技术。

    2. 严重噪点:一些摄像机在夜晚的噪点很严重,但只要拍摄时间较长,那么使用 Frame Averaging 这项技术就能一定程度解决,它将多个视频的帧叠在一起,取平均值,大概相当于给多帧的图像做一个长曝光,如果是车牌这种移动物体,那么还需要轮廓追踪之类的功能(基于边缘检测)。

    相关软件:videocleaner
    封面视频:Let's Enhance HD Duncan Robson

    #原理
  12. PS2 的销量问题

    在游戏历史话题里,主机销量总是会被提到,其中销量最高的是 PS2,SIE 官网给出的数量是高于 1.55 亿,但是还有一个数字是 1.587 亿,出现在维基百科等地。

    因为索尼没有公布最终销量,所以高于 1.55 亿是精确的官方数字,而其他的数字都是原创研究或者泄漏。

    根据 ggx2ac 的帖子以及讨论里的研究,1.58 亿这个数字可能是有人疏忽计算出来的。

    然后在因为这个 1.58 亿或者 1.57 亿的数字,导致了中文讨论里的 PS2 销量作假话题 的前提出现了一些偏差……

    #游戏 #考据
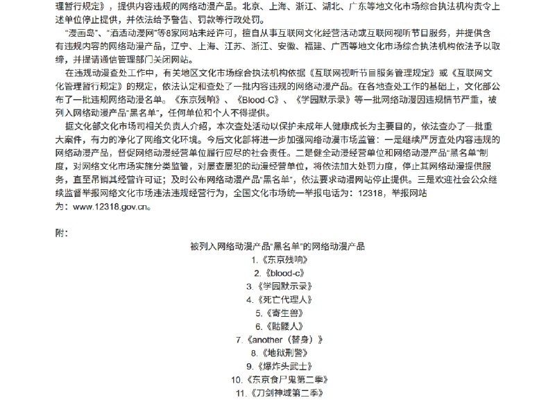
  13. 2015年3月的动画禁止名单

    2015年3月31日,文化部举行了通气会,直接提到了《东京残响》《Blood-C》《学园默示录》这三部不良动画,稍后央视在新闻中直接展示了两个未知文件名的表格,分别是一个只有 29 部作品的名单,还有一个序号从 75 到 97 的名单摘录,不过后者相对被较少讨论。

    2015年6月8日,文化部再次举行了通气会,给出了包含 38 部动画的禁止名单。

    图片1~3:《文化部:整治暴恐动漫 为赚眼球 网站放任暴恐动漫蔓延》截图
    图片4~6:《文化部:整治暴恐动漫 多家网站因涉暴恐动漫被查处》截图
    图片7~9:《第二十三批违法违规互联网文化活动查处工作新闻通气会举行》附录

    补充:可以使用 Zor X.L. 制作的 Bangumi 目录《2015年文化部推荐》来检查这些作品是否已经看过。
    补充2:《东京喰种》《进击的巨人》《刀剑神域第2季幽灵子弹》《心理测量者》都是在这次事件之后,被禁止的。

    ggame #动画 #历史