Skip to main content

gledos Lia green 的微型博客

游戏文化浓度也许很高的微型博客,还有审查观察和浅显的科普杂谈。曾经每日 7:30 准时更新。明明很向往自由,却有着严格约束,和奇怪规则的频道。

由 gledos Lia green 创作的内容,如果没有另外声明,均为 CC-BY 4.0 许可协议。

Lia 无法保证内容正确,但会一直尝试追逐正确。

如要评论,需先加入 @gledos_science_rebirth 群组,直接在评论里点击加入,是看不到验证码的。

管理员: @gledos_green
  1. 审查创造的作品题材或载体 ep.3

    宫斗剧我觉得也有点像容易过审,所以才流行起来的,不过没能找到相关证据,但之前古装剧确实被宫斗所占领,而历史正剧却越来越少,这确实跟审查有直接关系,因为只要是历史正剧,就能够借古讽今。

    为了规避审查,所以将原本以爱为基准的耽美小说(同性恋爱小说,主要是 BL (Boys Love)),修改为兄弟情。这就是耽改剧,但即使如此,还是遭到了限制。

    网络大电影主要是指首发在流媒体平台的电影,因为最初不需要备案,所以尺度比起需要备案的院线电影更大,所以有抗日神剧被限制之后,比较猎奇的 Cult 片/B 级片就转移到了网络大电影……(不过这不表示网络大电影都是 Cult 片/B 级片)

    ggame
  2. 审查创造的作品题材或载体 ep.2

    本地的内容就更多了,比如抗日神剧、谍战剧、宫斗剧、耽改剧和网络大电影,都是因为受到审查强烈影响,而诞生的题材或者类型。

    抗日神剧可能是因为比较猎奇的 Cult 片/B 级片难以通过审核,但抗日是政治正确,所以这种品质较差,但噱头很足的画面就能通过审核,至少在过去是这样,因为后来还是被限制了。

    谍战剧其实是涉案剧(犯罪类型)的替代,因为 2004 年的《关于加强涉案剧审查和播出管理的通知》,导致了电视台「不在黄金档播出涉案剧」的情况,所以谍战剧就填补了这一市场。 但在 2014 年有人泄漏了广电拟定的多条非公开的限制,其中包括禁止色诱、贿赂和红色刺杀,并且国家安全部会参与审查。

    ggame
  3. 审查创造的作品题材或载体

    苏联的审查压力很大,但因为太空竞赛等原因,科幻作品的审查压力相对低一些,所以就出现了 用科学解释的《魔戒》版本……也许这是译者为了通过审查,而特意科幻化吧,不过此版本没有出版。

    日本二战之后,被驻日盟军总司令 (GHQ) 代指挥日本政府的运作,与德国一样,都有严苛的针对军国主义以及相关思想的审查,其中也包括战争等题材的作品,然后特摄之父圓谷英二因为参与了一些战争电影的拍摄,所以就被开除了。直到 GHQ 撤出日本,圓谷英二重回了公司,但圓谷英二没有立刻参与战争电影的制作,而是开创了特摄片。

    ggame
  4. Garry's Mod 的 Mod

    Garry's Mod 是为 Mod 而生的游戏(后文简称为 GMod),某种程度上可以说:「玩 GMod 不装 Mod,就不算玩过 GMod。」

    但 GMod 其实较晚才登录 Steam,并且 Steam 的创意工坊是在 2012 年才加入的功能,所以在此之前,在各种 Mod 网站下载 Mod,是标准操作。

    这些古老 Mod 网站如 Moddb, GameBanana 直到现在仍在运行,在上面找到 2001 年流行的 Mod,大概也不是太复杂的事情。(2001 年是 GameBanana 的建站时间)

    也许是 Mod 过于分散,所以 GMod 的作者在 garrysmod.org 域名上搭建了 GMod 的 Mod 站点,成为了当时最受欢迎的 GMod 的 Mod 站点,但这个网站在 2014 年突然消失了,现在的网站简介表示消失的原因是被意外删除……所以数据安全真的很重要。

    主要内容来自 Richter Overtime 的视频 The Mysterious Disappearance of garrysmod.org中文字幕版

    #游戏 #历史
  5. 《阳光开朗孔乙己》

    2023年3月,大陆社交媒体上开始流行「孔乙己文学」,这是年轻人以「学历是孔乙己脱不掉的长衫」等语句自嘲、发泄,表露「毕业即失业」的低落与迷茫情绪。

    2023年3月16日,央视网发文《正视“孔乙己文学”背后的焦虑》,其中提到了:

    孔乙己之所以陷入生活的困境,不是因为读过书,而是放不下读书人的架子,不愿意靠劳动改变自身的处境。长衫是衣服,更是心头枷锁。

    读书获取学历,可以……看到更广阔的世界,而不是把人分为三六九等,给自己设置条条框框,让学历成为束缚手脚的“长衫”。

    最后给出了两位双一流大学的毕业生,在火锅店做保洁的案例。

    结果让这件事成为了热点,让孔乙己的话题更热闹,然后哔哩哔哩用户「鬼山哥」在 2023年3月23日 发布了不完整的《阳光开朗孔乙己》版本,

    随后在 25 日发布了完整版。不完整版本的简介是:卖卖唱,赚点医药费,不然连病都看不起了, 随后作者在哔哩哔哩动态里发布了输液和医院付费的照片,并表示挣到了 1000 多块钱(哔哩哔哩广告分成计划)。

    不过很快在 3 月 25 日晚,鬼山哥就被封禁了 15 天,而他的两个《阳光开朗孔乙己》视频都被删除了。

    ggame | #音乐
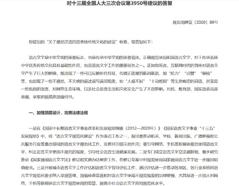
  6. 「人艰不拆」与「十动然拒」

    这是两个 2013 年的热词,不过在 2014年11月 遭到了国家新闻出版广电总局的严厉批评,理由是担心未成年人受到误导,要求各级广播电视播出机构要开展自查自纠。

    比较离谱的是多年后,2020 年的教育部仍记得这两个词语,在《对十三届全国人大三次会议第3950号建议的答复》里表示教育部、国家语委高度重视,采取积极措施加强引导,引导范围扩展到了网络等媒体新地点。

    ggame | #历史
  7. 《碧蓝航线》的其他审查

    补全《碧蓝航线》的许多相关审查,其中最有趣的是官方反和谐,以前只要在世界聊天频道里输入:「AF可能缺少淡水」,就可以实现官方反和谐效果,大概是我搜集的「游戏官方纵容甚至支持的反和谐」里最简单的操作了,不过这个方法后来也失效了。

    然后是 ggame 首次使用了 img-comparison-slider 这个用于比较两张图像的滑块组件,可惜没找到别人分享的《碧蓝航线》完整的和谐对比图,就像我之前解包的《巫师之昆特牌》一样的清晰完整,所以暂时关于《碧蓝航线》就记录到这里吧。

    ggame | 游戏
  8. 《碧蓝航线》的皮肤下架

    《碧蓝航线》哔哩哔哩服务器多次下架造型,而在公告措辞上使用了「相关原因/政策/不可抗」的字眼,所以被认为是在与审查部门互相妥协的产物。

    最早于 2018 年,使用了「非常抱歉,由于相关原因」这样的措辞,之后在 2019 年 11 月使用了「非常抱歉,为响应相关政策」,但现在发布在新浪微博的,包含「相关政策」文字的公告已被隐藏,并且不再使用任何暗示性的文字了。

    印象中直接在公告里明示或者暗示遭到了审查的游戏,还有世纪天成曾经运营的《EVE》:「应相关部门要求,对游戏内部分文字、图案进行优化」。

    ggame | #游戏
  9. 一个离谱的异世界设定〔更新日志3〕

    扩写了「资料还原计划」的条目,经过一段时间的思想实验后,我觉得虽然理论上能从记忆还原一本多人见过的书,但还原度始终没法达到 100%,毕竟人的记忆不可靠,所以大概只能像图灵验证一样,大多数人在观看还原版后,如果无法指出与原版的不同,那么就算是还原完成了。

    这个设定大概算是这个异世界的根基,被保留在书籍或者硬盘中的知识有多重要,也不用我多说了,比如 Internet Archive 有保护人类知识的责任,所以甚至能获得一些法律上的版权豁免。

    如果地球上突然不存在任何记录知识的载体了,即所有的书籍和硬盘等物品无法访问了,也不存在各种人造物,比如大型机器了,那么能否能靠记忆中的知识还原成书籍呢?以及足够的知识能否重新让科技大爆炸,比如 100 年进入电气时代。
  10. 一个离谱的异世界设定〔更新日志2〕

    做了一个有点像维基的页面,主要描述了推动发展的「资料还原计划」,因为无法携带书籍之类的资料来到这里,所以面对复杂的内容,就需要用众人的记忆「临摹」出各种书籍、论文等等内容了。

    除了直接提升科技的部分,也有人建设知名建筑(比如金字塔)、临摹名画(比如蒙娜丽莎),甚至翻拍经典电影,用这种方式表达思乡以及各种感情吧。

    我觉得部分知名的书籍,甚至可以复刻到几乎与原书一样的相似度,只是要合理的描述过程稍微有些复杂,这就是明天我要做的事情了。
  11. 一个离谱的异世界设定〔更新日志1〕

    暂时想把精力放在这个上面,所以考据、ggame、游戏等内容都得放一放,但这也许又是一个只有几天热情的项目也说不定。

    目前按照 草稿 的 ep0 提到的碎片化、背景叙事,创建了网站,接下来就模仿《惊恐乐园生存秘籍》,用各种页面来描绘这个异世界。

    现在仅初步完成了 异世界博物馆的首页,大概能稍微看出一些世界观吧。

    备注:文中出现的 30:30 时间是 28/30/36 小时制,主要用于会熬夜的人。
  12. 一个离谱的异世界设定

    也算是看了一些异世界类型的作品,里面设定总是因为神明的关系,主角来到新世界,但通常不会有太多的转移者,所以我设想了由转移者组成的异世界。

    孙正义的「时间机器」理论是把不同地区的商业视作不同的时间阶段,然后将成功经验搬到还在早期的地区,实现少走弯路的低投入高回报投资。

    那么一个来自不同世界、时期等类型的转移者组成的异世界,会创建出怎样有趣的国度。如果感兴趣,可以进入下面的 GitHub Gist 链接查看目前的草稿。

    https://gist.github.com/gledos/547a48fc6c2aba4870e84c807fc1856c
  13. 「方言限令」的名字

    2014年1月3日,新华社发布了《新闻出版广电总局要求节目规范使用通用语言文字》,里面提到非必要不使用方言、生造词语和不规范网络用语等,但没有提起广电下发的文件名称和完整内容。

    随后这个文件被称作「方言限令」,存在于百度百科和一些相关新闻中,直到 10 个月后,再次加强审查时,才说出文件名是《关于规范广播电视节目用语推广普及普通话的通知》,文件编号也有:广发〔2013〕96号。

    但再次加强审查的文件《关于广播电视节目和广告中规范使用国家通用语言文字的通知》却没有公布编号,前者隐瞒文件名称数月,后者缺少编号,让人摸不着头脑……

    ggame | #考据