Skip to main content

gledos Lia green 的微型博客

游戏文化浓度也许很高的微型博客,还有审查观察和浅显的科普杂谈。曾经每日 7:30 准时更新。明明很向往自由,却有着严格约束,和奇怪规则的频道。

由 gledos Lia green 创作的内容,如果没有另外声明,均为 CC-BY 4.0 许可协议。

Lia 无法保证内容正确,但会一直尝试追逐正确。

如要评论,需先加入 @gledos_science_rebirth 群组,直接在评论里点击加入,是看不到验证码的。

管理员: @gledos_green
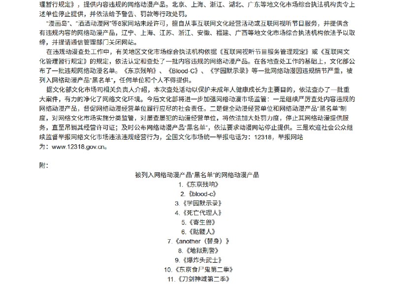
  1. 2015年3月的动画禁止名单

    2015年3月31日,文化部举行了通气会,直接提到了《东京残响》《Blood-C》《学园默示录》这三部不良动画,稍后央视在新闻中直接展示了两个未知文件名的表格,分别是一个只有 29 部作品的名单,还有一个序号从 75 到 97 的名单摘录,不过后者相对被较少讨论。

    2015年6月8日,文化部再次举行了通气会,给出了包含 38 部动画的禁止名单。

    图片1~3:《文化部:整治暴恐动漫 为赚眼球 网站放任暴恐动漫蔓延》截图
    图片4~6:《文化部:整治暴恐动漫 多家网站因涉暴恐动漫被查处》截图
    图片7~9:《第二十三批违法违规互联网文化活动查处工作新闻通气会举行》附录

    补充:可以使用 Zor X.L. 制作的 Bangumi 目录《2015年文化部推荐》来检查这些作品是否已经看过。
    补充2:《东京喰种》《进击的巨人》《刀剑神域第2季幽灵子弹》《心理测量者》都是在这次事件之后,被禁止的。

    ggame #动画 #历史
  2. 刀剑神域的英文标题差异

    《刀剑神域》的日语原名是『ソードアート・オンライン』,也就是把 Sword Art Online 外来语用片假名记下。

    绝大部分语言都没有意译这个标题,即使是港台也一直使用《Sword Art Online 刀劍神域》这样的原文加意译的标题,只有简中使用了纯汉字的《刀剑神域》作为标题。

    准确的说,简中版确实封面与繁中相同,都能看到左侧有竖排的 SWORD ART ONLINE 的字样,但简中版在版权信息的书名处,缺少了 Sword Art Online 的英文前缀。主要差异是使用搜索系统。比如豆瓣、在线书店等平台时,台版会有 Sword Art Online 前缀,而简中版没有。

    时间来到《刀劍神域 Progressive》(进击篇)时,封面上右侧的竖排 SWORD ART ONLINE 的字样,在简中版里消失了,而 Progressive 也被翻译成了汉字,所以港台版的剧场版电影叫做《刀劍神域劇場版 -Progressive- 無星夜的詠嘆調》,与简中版《刀剑神域进击篇:无星之夜》有些差异。

    + 图片1:《Sword Art Online 刀劍神域 (1)》ISBN: 9789862373996
    + 图片2:《刀剑神域 1:艾恩葛朗特》ISBN: 9787535646262
    + 图片3:《Sword Art Online刀劍神域Progressive (1)》ISBN: 9789863660446
    + 图片4:《刀剑神域 进击篇 01》ISBN: 9787535666468

    #动画
  3. 菲律宾与《超电磁机器人 波鲁迪斯V》

    1979年8月27日,菲律宾总统马科斯通过电影临时审查委员会 (IBCMP) 备忘录通函禁止了它在电视上播出,理由是暴力和颠覆,除此之外还有 14 部机器人主题动画被禁止。

    随后《波鲁迪斯V》在马科斯政权被推翻后复播,因为此动画的受欢迎程度很高,收视率最高时有 58%,所以有研究者将这一代孩子称作「戒严宝宝」,理由是「他们第一次尝到极权统治的滋味」,这成为了他们生活中挥之不去集体记忆。

    有一些笑话提高了《波鲁迪斯V》的作用,比如「人们为了看《波鲁迪斯V》,发动革命推翻马科斯政权」,不过这也仅仅是笑话罢了, 但《波鲁迪斯V》的确成为了这一代人的重要符号,比如从中学到了平等、自由等概念。

    ggame #动画 #历史
  4. 布娃娃物理游戏

    物理引擎可以给游戏带来许多玩法,其中就有主要玩法是布娃娃物理的游戏。

    Ragdoll Masters (2005) 是一款布娃娃物理格斗游戏,玩家操控的是悬浮的火柴人,通过方向键移动,然后撞击敌人,根据力量来计算伤害,后来出现了 Rubber Ninjas (橡胶忍者 2008) 也是非常棒的游戏,我觉得这类游戏可以叫做「布娃娃格斗」。

    Turbo Dismount(车祸英雄 2014),玩家选择车辆以及自定义障碍,然后尽可能撞击「碰撞测试假人」这个布娃娃,以获得分数。同类型的还有 Stair Dismount, Kick the Buddy, Kick the Boss(暴打老板)等,我觉得这类游戏可以叫做「发泄玩偶」。

    人类一败涂地 (Human Fall Flat 2016) 给玩家操作的主角添加了一定程度的布娃娃效果,比如抓取重物时,手会被重物拉扯,人类一败涂地是将此设计用在解密上,然后 Gang Beasts (2017) 将这种效果用在了战斗上,接着 Party Animals 没有变更太多内容,基本沿用了 Gang Beasts 的设计。

    捣蛋猪 (2012) 可能是最早的自定义载具类物理游戏,玩家需要制作能运送捣蛋猪到终点的载具。之后出现了 SimplePlanes (2014),但这款游戏稍微有些复杂,因为能够自定义 3D 模型。Crashtastic (2014) 算是 3D 版的捣蛋猪,只是游戏没有后续更新,没有占领这个类型的市场。围攻 (2015) 可能是自定义机械最强的游戏,并且一直在更新,所以未来的能够自定义机械的游戏,大概都会被称作类围攻 (Besiege-like) 游戏……

    #游戏
  5. 物理引擎驱动的顶级游戏

    提起游戏的物理引擎,大概一定要提到《半衰期2》(Half-Life 2),因为这可能是首个将物理玩法作为主要设计的顶级游戏(3A 大作),比如运河隧道里需要给「天平」配重才能通过的「跷跷板」,以及之后的重力枪,都是与物理引擎高度绑定的玩法。

    如果一款游戏删减掉物理引擎,基本玩法都能成立,那么其实就不算前文提到的「将物理玩法作为主要设计的游戏」,比如《上古卷轴V:天际》使用了与《半衰期2》相同的 Havok 物理引擎,但主要是提高布娃娃、实体之类的真实性,没有将物理引擎用在玩法上。

    《塞尔达传说 旷野之息》一开始公布使用了经过修改的 Havok 时,许多人是比较吃惊的,因为不是所有的厂商都能调教好这个引擎,比如贝赛斯达的 Creation Engine 里面的 Havok 物理引擎在进出门或者读取存档后,容易出现场景物体抖动的情况,但《旷野之息》做到了几乎完美的物理效果。

    《旷野之息》是对物理的精确性做减法,也减少有物理的实体,减轻运算负担,也就能防止出错,而《半衰期:艾利克斯》使用了 Valve 研发的 Rubikon 物理引擎,让多个物体的碰撞也能几乎完美的呈现,比如在容器里放入多个物品摇晃,也不会出现明显问题,所以《半衰期:艾利克斯》让 VR 游戏的沉浸感提升了一个台阶,虽然没有太多玩法会利用到这个物理引擎,但就像是第一款含有布娃娃物理效果的游戏Trespasser 一样,令人惊艳。

    《塞尔达传说 王国之泪》可能是目前最强大的,将物理玩法作为主要设计的顶级游戏,大量谜题都需要使用究级手才能通过(也许未来会有人做不使用究级手的通关挑战),这种设计十分大胆,虽然早已有许多以物理作为主题的游戏,比如《怪物吃糖果》《愤怒的小鸟》crashtastic《围攻》等,但是汇集了顶级资源的游戏几乎都不会走这条路,好在有 Valve 和任天堂的探索,给玩家带来了不一样的玩具。

    #游戏
  6. 游戏中的分数与伪无尽模式

    早期的游戏 PONG 有简易的记分板,但 PONG 会在到达 11 分时结束游戏,因为 PONG 就是乒乓球的游戏版,也使用了乒乓球 11 分制的设定。

    后来街机越来越流行,玩家比拼分数也是游戏社区的重要组成部分,所以游戏开发商也开始注重分数设计,为了玩家的分数容易区别,分数基本膨胀也到四位数以上,不过资源有限,在缺乏更多的关卡的情况下,调高难度的伪无尽模式比较流行。

    比如吃豆人只有一关,完成一次就会提高难度,让幽灵的速度更快,不过开发者显然没有料到会有玩家不断完成挑战,来到第 256 级,结果就是数字溢出,然后游戏不能正常游玩下去。

    这种情况在早期的 Minecraft 里也存在,Minecraft 使用算法来生成无限地图,但是开发者没有校验到座标 x, y ±12,550,821 以外的范围,结果留下了「边境之地」这个有趣的错误,一种结构错乱。

    也许防止意外的方法就是增加各种数字限制,但这样的游戏也就不会有这么多有趣的故事了。

    #游戏 #历史 #minecraft
  7. 关于阿尔斯通的一些趣事

    1. 简中流行的阿尔斯通被美国通用电气收购的阴谋,源自于曾被捕的阿尔斯通前高管 皮耶鲁齐 写的《美国陷阱》,但这些讲述收购阴谋的文章里,没有怀疑过皮耶鲁齐判断错误的可能性。

    2. 阿尔斯通确实是很厉害的公司,但主要还是高速列车业务方面,由于能源转型等原因,2013 年 就已经有多家公司竞购阿尔斯通电力业务了,然后 2017 年 通用电气收购到的阿尔斯通电力业务甚至成为了 负担
  8. 意外的有些上火

    「水一百度会开,人一百度会死」

    首先感谢维基,如果没有维基,那么我其实什么都不会,只要看了维基,这些简单的问题其实都很容易解决。

    《塞尔达传说 王国之泪》的瘴气问题困扰了一些人,其中有两个问题,首先是瘴气是什么,是否属于易燃物?另一个问题是「瘴気」的振假名写的是「しょうき」,这个与「沼気」相同是怎么回事?这就是图 1, 2 的情况。

    问题 1 很容易解决,只要看看维基百科就知道了,这是古人对于对身体不好的气体的统称,就像是中医的「风邪」表示环境致病一样。

    问题 2 大概更容易解决,因为日语的「瘴気」和「沼気」本来就是同音的,何来写作「瘴気」读作「沼気」的情况。

    「水一百度会开,人一百度会死」
  9. 音乐助记法 —— 具有记忆功能的歌曲

    Do-Re-Mi 是《音乐之声》电影中的主要插曲,歌词分别介绍了 do, re, mi, fa, so, la, ti 唱名 的记法,比如将 re 比作同音的 ray(射线)。

    更常见的还是 字母歌 (Alphabet song/The ABC Song),只要是使用了罗马字母的语言(包括使用罗马字母作为标音的语言),基本都会教这首歌。

    日本的五十音的助记音乐挺多的,比如花澤香菜的 sweets parade,动画《月刊COMIC CUNE》的歌曲『あ・え・い・う・え・お・あお!!』,东京电视台动漫「LINE TOWN」主题曲『あいうえおんがく♬』,动画《怪盗Joker》的 OP『怪盗ミラクル少年ボーイ』,哆啦A梦的『あいうえお ドラえもん』。

    相关内容:音乐助记法对记忆有帮助的论文:Musical Mnemonics Enhance Verbal Memory in Typically Developing Children

    #音乐
  10. 频率错觉

    关于人的认知的差异研究,许多都是近代才被发现,比如 色觉辨认障碍 在 1794 年被正式的研究,视雪症 在 2014 年才被命名。

    频率错觉 是 1994 年在网络留言板上讨论,并在 2005 年被命名的一种认知偏差,虽然暂时没有详细的研究来深入探讨,主要还是被当作一种公认的心理现象。

    比较常见的频率错觉有:新学到的词语在书里经常出现,验证码或者有数字的地方经常看到 114514 等有意义的数字,在不同的地方经常听到同一首歌。

    频率错觉和人的注意力有关,新学到的词语、有意义的数字和歌曲通常都能给人留下印象,漫游在信息的海洋里,再次接受到这些信息时,就会「警觉」起来,这种专注功能能给野外人类生存带来帮助,所以通过进化之路延续到了现在吧。

    #Wikipedia